一、院系与学科介绍
大连理工大学1949年4月建校,是中央直管、教育部直属的副部级全国重点大学,中国著名的“四大工学院”之一,国家“211工程”“985工程”以及“双一流”重点建设高校。
能源与动力学院成立于2006年。学院学科体系健全、特色鲜明,是国家“211工程”重点建设学科和“985工程”重点建设的科技创新平台。动力工程及工程热物理一级学科,在第四次学科评估中获得B+,排名全国第九;拥有1个国家重点学科(动力机械及工程),1个辽宁省一级重点学科(动力工程及工程热物理);其下辖工程热物理、热能工程、动力机械及工程、流体机械及工程、制冷及低温工程、能源与环境工程6个二级学科。已形成了“海洋能源利用科学与技术”“高端内燃机械理论与技术”和“先进能源装备理论与技术”3个优势领域。在“天然气水合物资源开发科学与技术”“先进海水淡化科学与技术”“先进内燃机燃烧理论与技术”“燃气轮机协同设计”以及“极端条件能量传输机理及应用”5个方向上形成了鲜明的研究特色。
学院科研实力一流,拥有国际级科研条件。学院建有6个国家级研究中心和平台——辽宁重大装备制造国家2011协同创新中心(成员单位)、热能综合利用技术国家地方联合工程研究中心、天然气水合物安全高效开采研究国际科技合作基地、环境友好能源开发与调控111引智基地、国家第二批工业节能与绿色发展评价中心、船舶制造国家工程研究中心(成员单位),9个省部级重点实验室和技术研究中心——海洋能源利用与节能教育部重点实验室、教育部低碳能源与碳封存技术工程研究中心、辽宁省天然气水合物重点实验室、辽宁省海水淡化重点实验室、辽宁省复杂能源转换和高效利用重点实验室、辽宁省内燃机重点实验室、辽宁省工业装备数字孪生重点实验室、辽宁省能源动力系统碳中和工程研究中心、辽宁省清洁能源动力协同创新中心;建筑面积32000m2,仪器设备价值过2亿元;承担国家级重大重点类项目50余项。近5年项目经费累计近4.07亿元;发表国内外高水平论文1153篇,其中被SCI检索论文952篇,ESI高被引论文22篇;4人次入选Elsevier中国高被引学者榜单。获得国家自然科学奖二等奖1项、国家技术发明奖二等奖1项,海洋工程科学技术奖特等奖1项、中国机械工业科学技术奖特等奖1项,日内瓦国际发明展特别金奖1项,以及包括教育部自然科学奖、辽宁省技术发明奖等在内的省部级一等奖15项、二等奖6项。已授权发明专利343项。由国家科技部批准、教育部主管、大连理工大学主办的《热科学与技术》编辑部设立于本院。
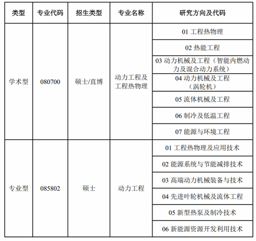
二、研学营专业
我学院将在下列专业举行学术研学营活动。

三、营员要求
1.全国2026年应届本科毕业生;
2.政治思想品德优秀;
3.大学期间学业及综合评价优秀。
四、报名流程
1.大连理工大学优秀大学生学术研学营网报系统:
https://yjszs.dlut.edu.cn/zsbm/logon/
系统报名截止时间:2025年7月13日24时。
2.点击“免费注册”,注册账号密码,注册成功后登录系统报名。
3.申请者须在网报系统中提交以下材料:
(1)成绩单(本科学习期间成绩及排名证明材料);
(2)大连理工大学能源动力学院研学营报名表(见本通知附件);
(3)其他材料(如英语四、六级证明,各类获奖或资格证书等)。
请通过以下链接查询导师信息(选择按照研究所查询):
http://power.dlut.edu.cn/szdw/zzjs.htm
4.初审通过营员确认参营信息:
我学院将对申请者材料进行初审,初审通过后营员可通过研学营网报系统“申请状态查询”功能查询本人审核通过与否,对于审核通过的营员须于2025年7月15日17点前在研学营网报系统中点击“确认参营”,对于逾期不确认参营的申请者将取消其参营资格。
5.学术研学营资格初审通过考生需加入QQ群160122439(加群时请备注本人申请研究方向+真实姓名)
五、活动安排
研学营拟于7月20日–7月22日在线下开展,具体安排见QQ群通知。
六、联系方式
电话:18232526371
邮箱:bjiang@dlut.edu.cn
七、其他说明
1.本次研学营不收取任何费用,并提供在校期间的基本食宿。通过推免录取为我院研究生的研学营营员,可于确定录取后凭票报销研学营往返路费(以高铁二等座为标准)。仅限报销学校所在地或家庭居住地至大连的直达往返火车票,如选坐飞机等其它交通工具,按照高铁二等座标准报销。报销时需提供车票原件(飞机需提供航空运输电子客票行程单原件和付款记录),具体报销办法另行通知,无法提供票据原件、不符合财务政策和要求的不予报销。
2.营员需自行购买活动期间的人身意外保险,营员在研学营活动期间因个人行为导致的意外事故及产生的医疗费用,由营员本人承担。
本通知与学校或上级单位发布的新规定不符,按照学校或上级单位发布的新规定执行。