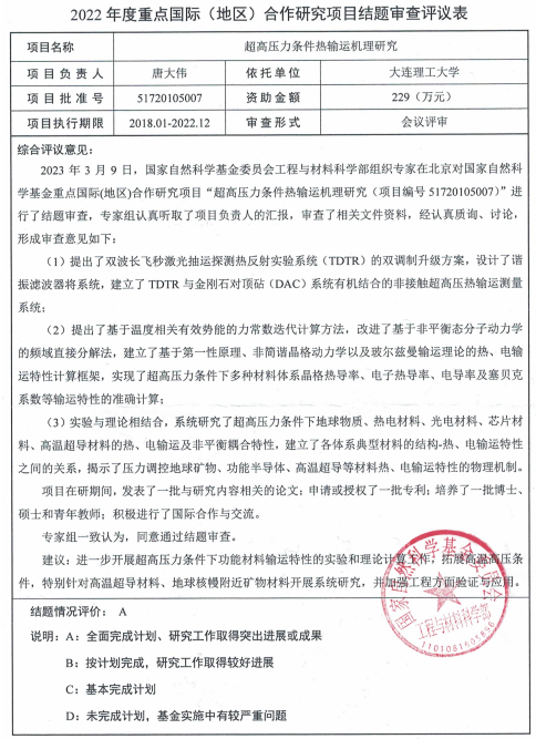
2023年3月9日,国家自然科学基金委员会工程与材料科学部组织专家对我院唐大伟教授作为项目负责人的国家自然科学基金重点国际(地区)合作项目“超高压力条件热输运机理研究”(51720105007)进行了结题审查,验收会议在北京召开。与会专家认真听取了课题组的汇报,审查了相关资料,经过详细讨论后,认为该项目计划全面完成,并且研究工作取得突出进展及成果,对该项目给与A的评审成绩。
《超高压力条件热输运机理研究》项目执行期间为2018年1月-2022年12月,在项目执行期间,课题组完成了双波长飞秒激光抽运探测热反射实验系统(TDTR)的双调制升级改进,有效去除了电子设备状态漂移的影响,大幅提升了系统稳定性;同时通过研制谐振滤波器系统使实验系统信噪比提升了10倍以上,并且建立了TDTR与金刚石对顶砧(DAC)系统有机结合的非接触超高压热输运测量系统。建立了一套基于第一性原理、非简谐晶格动力学以及玻尔兹曼输运理论的热、电输运特性计算框架,实现了超高压力条件下多种材料体系晶格热导率、电子热导率、电导率及塞贝克系数等输运特性的准确计算。实验与理论相结合,系统地研究了超高压力条件下地球物质、热电材料、光电材料、芯片材料、高温超导材料、微纳结构及界面的热、电输运特性及非平衡输运机理,获得了一些典型材料的热、电输运压力依存性,以及构效关系。
项目在研期间,共发表学术期刊论文70篇,其中SCI检索62篇(包括Phys.Rev.Lett.,Nat.Commun.,JACS等顶级期刊),SCI论文他引次数726次;国家专利4项、软件著作权3项;培养了博士生9名、硕士生15名,其中获评省优秀博士论文1人,省优秀硕士论文2人,国内外学术会议优秀论文奖6人,出国长期交流访问人员1名,联合培养博士生2人;同时积极进行了国际合作与交流:国内外学术会议邀请报告11次,国际学术会议报告12次。本项目成果推进了极端条件热输运理论框架的完善,为解决地球环境演化预测及资源开发、高性能高温超导材料及热电材料开发等领域中的超高压条件热能输运问题提供必要的科学依据及理论方法。
