
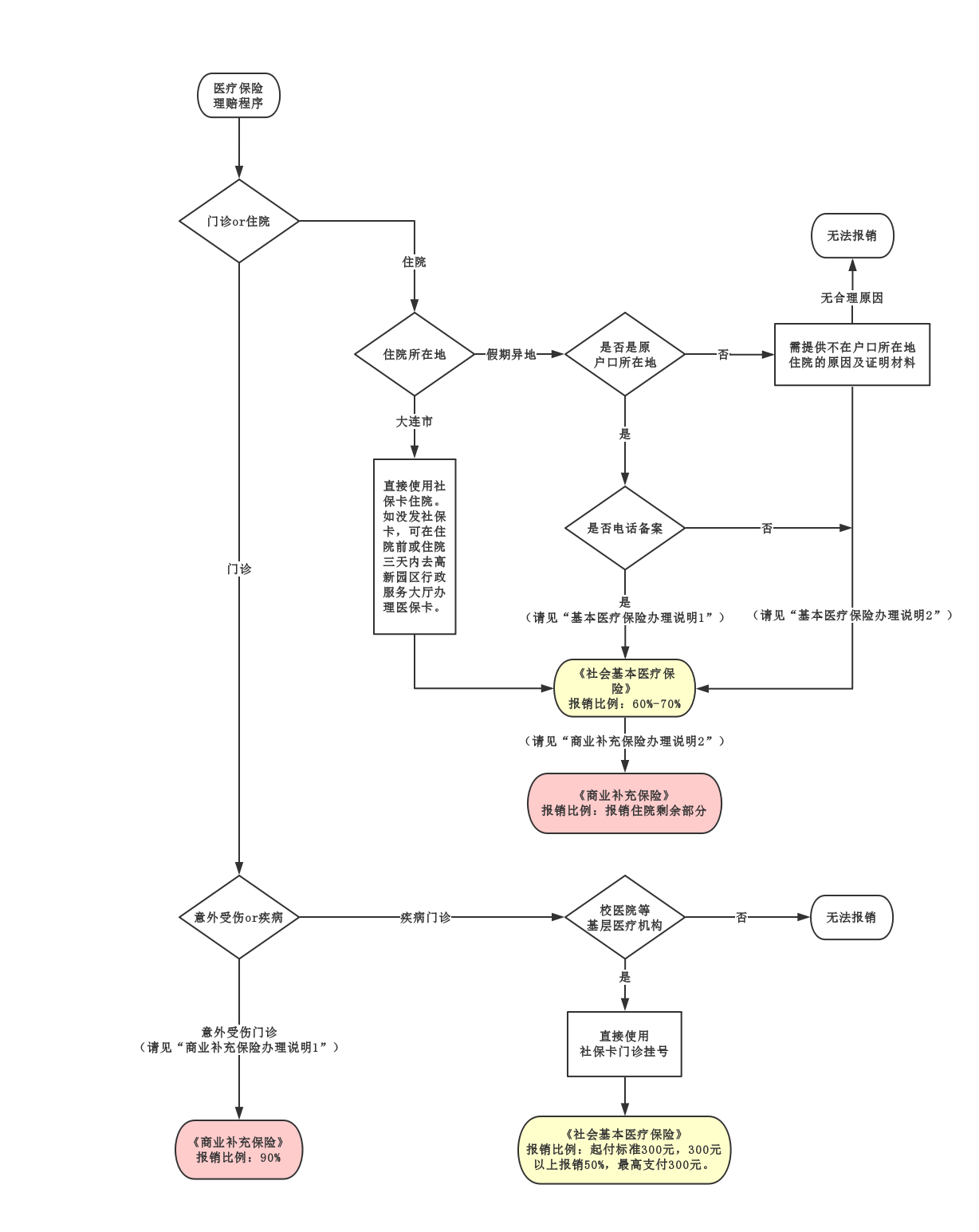
(一)基本医疗保险办理说明1:学生在原户口所在地住院、且已在住院后向大连市医保中心打电话备案(0411-88857000-4-1)。
1.准备材料
(1)身份证原件和复印件;
(2)社保卡或医保卡原件和复印件;
(3)户口迁移证明或原户籍地户口簿原件和复印件(此项仅用于户口迁入大连、假期回原籍住院的大学生);
(4)住院收据原件(未支付其它社会保险统筹支付待遇,含财政票据监制章并加盖医院现金收讫专用章);
(5)住院病志(包括住院病案首页、入院记录、出院记录、手术记录、高值耗材条形码粘贴单、体内植入一次性产品合格证及型号规格与生产厂家、检查单、医嘱单等,加盖病案专用章);
(6)费用明细(加盖医院医保审核专用章)。
2.办理流程
(1)在原户口所在地住院、且己打电话备案的学生请携带以上材料自行前往高新园区医保中心办理。地址:高新园区行政服务大厅(老管委会后身一楼办事大厅、七贤岭地铁站)。
(2)请在办理社会基本医疗保险时留存材料的复印件;
(3)如没有社保卡或医保卡,可前往高新园区医保中心办理医保卡。
(二)基本医疗保险办理说明2:学生未在原户口所在地住院、或在住院后未向大连市医保中心打电话备案(0411-88857000-4-1)。
1.准备材料
(1)身份证原件和复印件;
(2)社保卡或医保卡原件和复印件;
(3)户口迁移证明或原户籍地户口簿原件和复印件(此项仅用于户口迁入大连、假期回原籍住院的大学生);
(4)住院收据原件(未支付其它社会保险统筹支付待遇,含财政票据监制章并加盖医院现金收讫专用章);
(5)住院病志(包括住院病案首页、入院记录、出院记录、手术记录、高值耗材条形码粘贴单、体内植入一次性产品合格证及型号规格与生产厂家、检查单、医嘱单等,加盖病案专用章);
(6)费用明细(加盖医院医保审核专用章);
(7)未在原户口所在地住院的原因及证明材料。
2.办理流程
(1)在开学初由辅导员老师通知学生携带以上材料交至主楼西侧楼304助学办公室;
(2)由学校统一前往大连市医保中心办理。(办理周期较长)
(3)请在办理社会基本医疗保险时留存材料的复印件;
(4)如没有社保卡或医保卡,可前往高新园区医保中心办理医保卡。
(三)商业补充保险办理说明1:学生意外伤害门诊理赔。
1.准备材料
(1)理赔申请书;
(2)身份证复印件;
(3)本人银行卡或存折复印件;
(4)门诊病志手册;
(5)费用收据;
(6)费用明细;
2.办理流程
(1)学生可在工作时间前往主楼西侧楼304室助学办公室领取《理赔申请书》并找辅导员签字盖章;
(2)每周三下午13:30-17:00携带上述材料前往西山8舍101室办理。
(3)门诊病志手册、费用收据、费用明细的日期必须对应一致。
(四)商业补充保险办理说明2:住院后经基本医疗保险理赔后的学生。
1.准备材料
(1)理赔申请书;
(2)身份证复印件;
(3)本人银行卡或存折复印件;
(4)住院收据复印件;
(5)基本医疗保险理赔收据单(蓝联,只限异地住院学生提供);
(6)住院病志;
(7)费用明细复印件。
2.办理流程
(1)学生可在工作时间前往主楼西侧楼304室助学办公室领取《理赔申请书》并找辅导员签字盖章;
(2)每周三下午13:30-17:00携带上述材料前往西山8舍101室办理。